
Talk at the Department of Statistics, University of Auckland
2024-12-11

Faculty member in the Department of Statistics at University of California Irvine
UC Irvine campus is located on the homelands of the Acjachemen and Tongva peoples
???
Frequentist

Bayesian

Suppose that during a recent doctor’s visit, you tested positive for a very rare disease.
\(H_0\): no disease
\(H_A\): disease
If you only get to ask the doctor one question, which would it be?
2 – Perfect blend of statistics and computing
3 – Bayesian methods are becoming more common
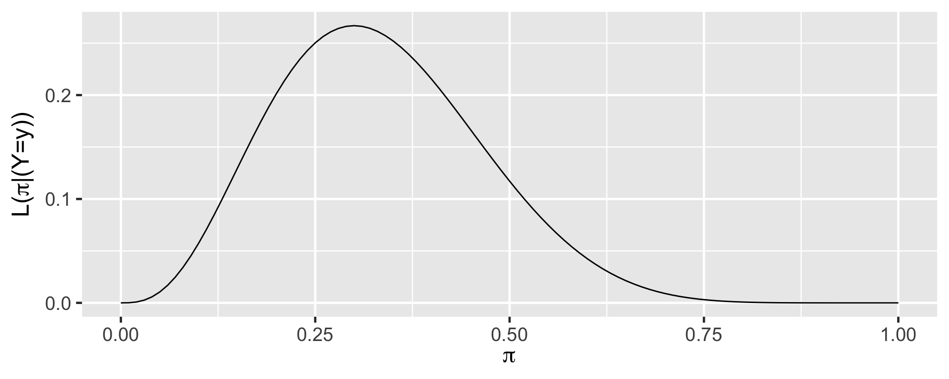
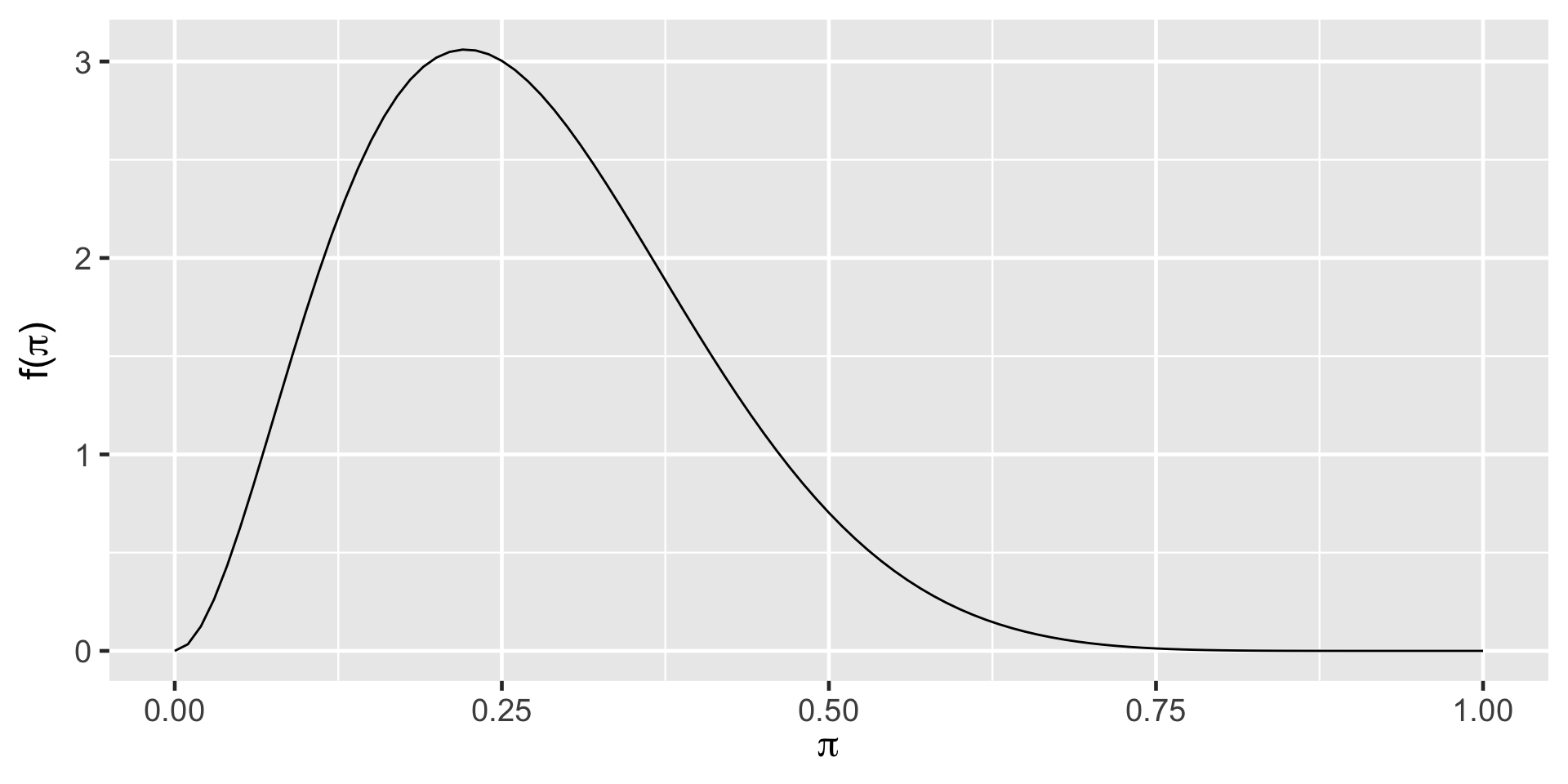
Let \(\pi\) be the proportion of spam emails where \(\pi \in [0, 1]\).
What do you think \(\pi\) is? How certain are you?
Advanced Undergraduate Students in Statistics / Data Science Programs
Equally trained learners
Prior course/training in statistics is required
Familiarity with probability, calculus, and tidyverse is recommended.
Bayes’ Rule
The Beta-Binomial Bayesian Model
Balance and Sequentiality in Bayesian Analysis
Conjugate Families


Grid Approximation
The Metropolis-Hastings Algorithm
Posterior Estimation
Posterior Hypothesis Testing
Posterior Prediction

Normal Regression
Poisson and Negative Binomial Regression
Logistic Regression
Naive Bayes Classification

Normal hierarchical models without predictors
Normal hierarchical models with predictors
Non-Normal Hierarchical Regression & Classification
Active learning with quizzes
Hands-on programming
Computing and Math Together
Compute for a Single Case then use built in functions
| Accessibility and Inclusion Criteria | Questions |
|---|---|
| Accessibility | Is the cost affordable for learners from diverse socioeconomic backgrounds? |
| Are plots distinguishable to color blind learners? | |
| Is alt text provided for images? |
| Accessibility and Inclusion Criteria | Questions |
|---|---|
| Inclusivity of scholars | Do the cited scholars represent diversity across identities, experiences, and expertise? |
| Are scholars cited using the correct names and pronouns? |
| Accessibility and Inclusion Criteria | Questions |
|---|---|
| Inclusivity of students | Do examples avoid the necessity of specialized knowledge? |
| Do names and pronouns reflect diverse cultural and personal identities? | |
| Are there examples that could potentially speak to younger as well as older students? | |
| Does the delivery embrace mistakes and critical thinking? | |
| Are efforts made to accommodate different academic experiences and create a shared foundation? |
plot_beta()
plot_binomial_likelihood()
plot_beta_binomial
plot_gamma()
plot_poisson_likelihood()
plot_gamma_poisson()
plot_normal()
plot_normal_likelihood()
plot_normal_normal()
summarize_beta() summarize_beta_binomial()
summarize_gamma() summarize_gamma_poisson()
summarize_normal_normal()
| Functions | Response | Model Type |
|---|---|---|
prediction_summary() prediction_summary_cv() |
Quantitative | rstanreg |
classification_summary() classification_summary_cv() |
Binary | rstanreg |
naive_classification_summary() naive_classification_summary_cv() |
Categorical | naiveBayes |
library(rstan)library(rstanarm)library(bayesplot)mdogucu.github.io/auckland-2024