Discrete Distributions

Dr. Mine Dogucu

Bernoulli Distribution

Trial

Assume a random process with only two outcomes. e.g. a medical test of a disease with positive or negative result. A trial can be thought of a single medical test given to one person.

Success

We are interested in \(\pi\) which represents the proportion of people in the population with this disease.

A success of a trial is in this case getting a positive test result.

Consider a disease that is found in 8% of the population. Then the probability of success would be 0.08.

We denote success with 1 and failure with 0.

\(P(X=1) = 0.08\)
\(P(X=0) = 1 - 0.08 = 0.92\)

Bernoulli Distribution

If X is a random variable that takes value 1 with probability of success \(\pi\) and 0 with probability \(1-\pi\), then X follows a Bernoulli distribution.

\(X \sim \text{Bernoulli} (\pi)\)

Expected Value, \(\mu = \pi\)

Variance, \(\sigma^2 = \pi(1-\pi)\)

Geometric Distribution

Example

According to a Gallup survey (May 2023) the latest trend shows that 13% of people think that abortion should be illegal in all circumstances. A journalist is writing an article and wants to include different opinions. What is the probability that the first person to think that abortion should be illegal in all circumstances is the third person the journalist approaches? The journalist is finding people randomly.

Success is finding someone who thinks that abortion should be illegal in all circumstances

Probability of success is finding such person = \(\pi\) = 0.13

\((1 - 0.13) \times (1-0.13) \times 0.13 = 0.098397\)

Geometric Distribution

Let X be the number of failures needed before the first success is observed in independent trials. \(X\) follows a geometric distribution

\(S = \{0, 1, 2, 3, 4, ...\}\)

\(X \sim \text{Geometric} (\pi)\)

\(f(x) = (1-\pi)^x(\pi)\)

\(P(X = 2) = f(2) = (1-0.13)^2(0.13)\)

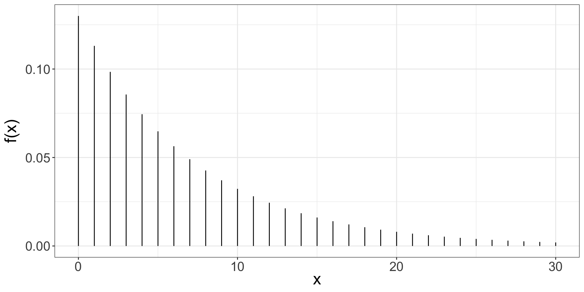
Geometric pmf in R

dgeom(x = 2, prob = 0.13)
[1] 0.098397

Geometric pmf when \(\pi = 0.13\)

Cumulative Distribution Function

The journalist wants to find a person who thinks that abortion should be illegal in all circumstances. What is the probability that the journalist will have to reach out to 3 people at most before she is able to find such a person.

Possible scenarios:

The journalist finds success at the 1st person - \(P(X = 0)\)

The journalist finds success at the 2nd person - \(P(X = 1)\)

The journalist finds success at the 3rd person - \(P(X = 2)\)

Cumulative Distribution Function

\(P(X = 0) + P(X = 1) + P(X = 2) = P(X \leq2)\)

\([0.13] + [(1-0.13) \cdot 0.13] + [(1-0.13) \cdot (1-0.13) \cdot 0.13]\) \(= 0.341497\)

dgeom(x = 0, prob = 0.13) +
  dgeom(x = 1, prob = 0.13) +
  dgeom(x = 2, prob = 0.13)
[1] 0.341497
pgeom(q = 2, prob = 0.13)
[1] 0.341497

Expected Value

How many failures would we expect before a success is found?

\(E(X)=\frac{1-\pi}{\pi} = \frac{1-0.13}{0.13} = 6.692308\)

Variance

If the reporter was to repeat this process would she always need 6.692308 failures before a success is found or would there be variance?

\(Var(X) = \frac{1-\pi}{\pi^2} = \frac{1-0.13}{0.13^2} = 51.47929\)

Conditions

  • The trials have to be independent from each other.

  • The probability of success has to be the same for each trial.

  • The number of trials is not fixed; trials continue until the first success occurs.

  • Each trial outcome is either a success or a failure.

Warning

Note that Geometric distribution is defined slightly differently in the OpenIntro book. We will always use the notation and the pmf provided in these slides.

  • We define \(X\) to be the number of failures before the first success. So does R.

  • OpenIntro defines \(X\) to be the number of trials required to achieve the first success. This includes the success.

Binomial Distribution

Binomial Distribution

The random variable X represents the number of successes in \(n\) trials where in independent trial the probability of success is \(\pi\).

\(X\sim \text{Binomial}(n, \pi)\)

\(P(X = x) = f(x) = {n \choose x}\pi^{x} (1-\pi)^{n-x}\)

\(S = \{0,1,2...,n\}\)

\(E(X) = n\pi\)

\(Var(X) = n\pi(1-\pi)\)

Example

A vet has been assigned to work at a farm where 70% of the animals have been infected by avian influenza. The vet selects 10 random animals to inspect. What is the probability that 3 of the selected animals are infected?

\(n = 10\), \(x = 3\), \(\pi = 0.70\)

\(P(X = 3) = f(3) = {10 \choose 3}0.70^{3} (1-0.70)^{10-3}\)

\(P(X = 3)= \frac{10!}{3!7!}0.70^30.30^7=0.009001692\)

dbinom(x = 3, size = 10, prob = 0.70)
[1] 0.009001692

pmf when \(n = 10\) and \(\pi = 0.70\)

dbinom(x = 0:10, size = 10, prob = 0.70)
 [1] 0.0000059049 0.0001377810 0.0014467005 0.0090016920 0.0367569090
 [6] 0.1029193452 0.2001209490 0.2668279320 0.2334744405 0.1210608210
[11] 0.0282475249

Cumulative Distribution Function

What is the probability that at most three of the ten selected animals are infected?

\(P(X \leq 3) = P(X = 0) + P(X = 1) + P(X = 2) + P(X = 3)\)

\(\frac{10!}{10!0!}0.70^{0}0.30^{10} + \frac{10!}{9!1!}0.70^{1}0.30^9 + \frac{10!}{8!2!}0.70^{2}0.30^8 + \frac{10!}{7!3!}0.70^{3}0.30^7\)

dbinom(x = 0, size = 10, prob = 0.70) +
  dbinom(x = 1, size = 10, prob = 0.70) +
  dbinom(x = 2, size = 10, prob = 0.70) +
  dbinom(x = 3, size = 10, prob = 0.70)
[1] 0.01059208

Cumulative Distribution Function

\(P(X \leq 3)\)

pbinom(q = 3, size = 10, prob = 0.70)
[1] 0.01059208

Expected Value

What is the expected value of number of infected animals in 10 selected animals?

\(E(X) = n\pi\)
\(E(X) = 10\times0.70=7\)

Variance

What is the variance of number of infected animals in 10 selected animals?

\(Var(X) = n\pi(1-\pi)\)

\(Var(X) = 10\times0.7(1-0.7) = 2.1\)

Conditions

  • The trials have to be independent from each other.
  • The probability of success has to be the same for each trial.
  • The number of trials is fixed.
  • Each trial outcome is either a success or a failure.

Poisson Distribution

Poisson Distribution

Let \(X\) represent the number of occurrences of an event within a fixed time or space.

\(X \sim Poisson (\lambda)\)

\(P(X = x) = f(x) =\frac{\lambda^x}{x!} e^{-\lambda}\)

\(S = \{0,1,2....\}\)

\(E(X) = Var(X) = \lambda\)

Probability Mass Function

Pangolins

Pangolins

It is estimated that one pangolin is snatched from the wild every five minutes (TRAFFIC).

What is the probability that 7 pangolins will be snatched from the wild in the next hour? (Note: fixed time here is an hour)

\(P(X = 7) = f(7) = ?\)

\(E(X) = \lambda = 1 \times 12 = 12\)

\(P(X = 7) = f(7) = \frac{12^7}{7!} e^{-12} = 0.04368219\)

((12^7)/factorial(7))*exp(-12)
[1] 0.04368219
dpois(x = 7, lambda = 12)
[1] 0.04368219

pmf when \(\lambda = 12\)

cdf

What is the probability that less than 3 pangolins will be snatched from the wild in the next hour?

\(P(X < 3) = P(X \leq 2) = P(X = 0) + P(X = 1) + P(X = 2)\)

dpois(x = 0, lambda = 12) + 
  dpois(x = 1, lambda = 12) +
  dpois(x = 2, lambda = 12)
[1] 0.0005222581
ppois(q = 2, lambda = 12)
[1] 0.0005222581

R Summary

Distribution \(f(x)\) in R \(F(x)\) in R
Geometric dgeom(x, prob) pgeom(q, prob)
Binomial dbinom(x, size, prob) pbinom(q, size, prob)
Poisson dpois(x, lambda) ppois(q, lambda)

Learning Tip of the Day

Reappraising test anxiety increases academic performance of first-year college students