
\(X \sim \text{Exp}(\lambda)\)


\(E(X) = \frac{1}{\lambda}\)
\(Var(X) = \frac{1}{\lambda^2}\)
Suppose your waiting time (in minutes) for a bus is \(X \sim Exp(0.1)\).

\(f(x) =0.1 e^{-0.1 x} \text{ for } \ x \ \epsilon \ [0, \infty)\)
\(f(10) =0.1 e^{-0.1\cdot10}\)
You show up at the bus stop. What is the probability that you will wait for 10 minutes for the bus?

\(P(X = 10) = 0\)
\(\int_{10}^{10}\lambda e^{-\lambda x}dx\)
What is the probability that you will wait for the bus less than 10 minutes?

Cumulative probability!
\(\int_{0}^{10}\lambda e^{-\lambda x}dx\)
\(\int_{0}^{10}0.1 e^{-0.1 x}dx\)
What is the probability that you will wait between 10 to 20 minutes for the bus?

\(P(10<X<20) = ?\)
\(\int_{10}^{20}0.1 e^{-0.1 x}dx\)
\(P(X<20) - P(X<10)\)
What is the expected value of the waiting time for a bus?
\(E(X) = \frac{1}{\lambda}\)
\(E(X) = \frac{1}{0.1} = 10\) minutes
What is the variance of the waiting time for a bus?
\(Var(X) = \frac{1}{\lambda^2}\)
\(Var(X) = \frac{1}{0.1^2} = 100 \text{ minutes}^2\)
Poisson
Discrete
Number of events (bus)
Every ten minutes we expect 1 bus
Exponential
Continuous
Time between two events
We expect to wait 10 minutes for a bus
\(X \sim \mathcal{N}(\mu, \sigma^2)\)
\(f(x) = \frac{1}{\sigma \sqrt{2\pi}}{e^{-(x-\mu)^2/2\sigma^2}}\)
\(E(X) = \mu\)
\(Var(X) = \sigma^2\)

Mean = Median = Mode
\(P(X \leq \mu) = 0.5\)
68.26895% of the data are within 1 standard deviation of the mean.
95.44997% of the data are within 2 standard deviations of the mean.
99.73002% of the data are within 3 standard deviations of the mean.
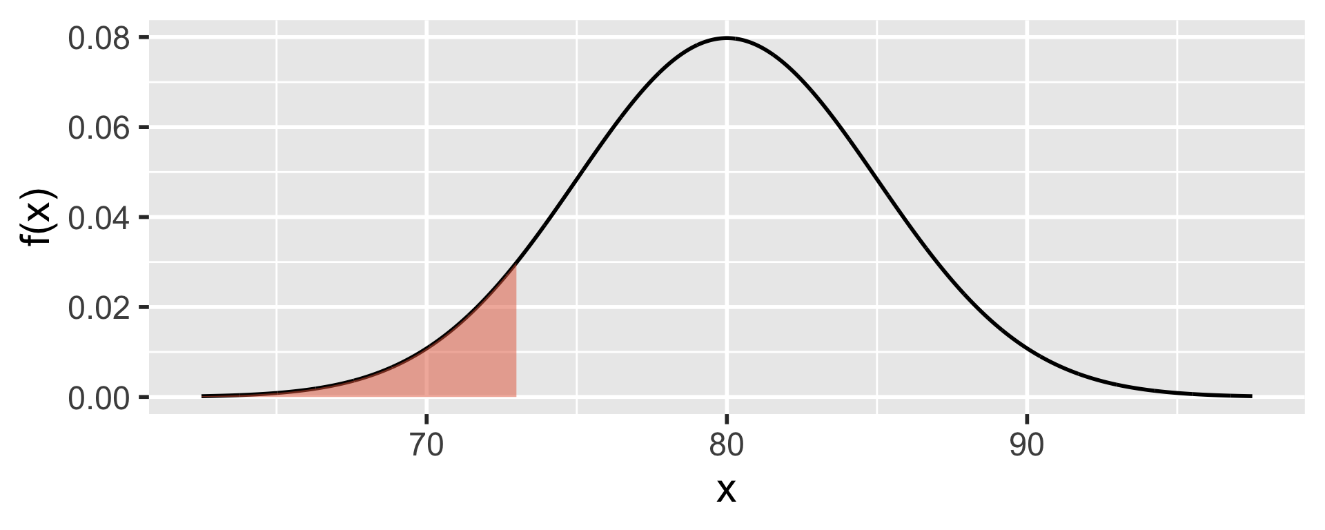
Midterm exam scores are normally distributed with a mean of 80 and standard deviation of 5 points.
\[X \sim N(80, 5^2)\]

What is the probability that a student scores below 73 points?

What is the probability that a student scores above 78 points?

Krishna scored 85 points on the midterm. How many standard deviations is Krishna’s score away from the mean?
\(\frac{85-80}{5} = 1\)
Hira scored 77.5 points on the midterm. How many standard deviations is Hira’s score away from the mean?
\(\frac{77.5-80}{5} = -0.5\)
\[Z = \frac{X-\mu}{\sigma} \]
We can calculate Z-scores regardless of the distribution of the data. In other words, data do not need to be normally distributed. Z-scores only show how many standard deviations a value is away from the mean.
If we know that the data follow a normal distribution then we can use z-scores for probabilistic interpretations.


Let X represent the SAT scores and \(X \sim N(1100, 200^2)\)
What is the Z-score of a student who scores 1500?
\(z = \frac{1500-1100}{200} = 2\)
What is the percentile rank of a student who scores 1500?
What is the percentile rank of a student who scores 1500?
What percentage of test takers score between 800 and 1400?
\(P(800<X<1400) =P(X<1400) - P(X<800)\)

If College Board wanted to send a congratulatory email to the top 10% in the SATs, above what SAT score should they consider sending the email to?
\(X \sim \mathcal{U}(a,b)\)


\(E(X) = \int_{x \ \epsilon \ S_X} xf(x)dx\)
\(E(X) = \int_a^b x\frac{1}{b-a}dx\)
\(E(X) = \frac{1}{b-a} \big[\frac{x^2}{2}\bigg\rvert_a^b\big]\)
\(E(X) = \frac{1}{b-a} \big[\frac{b^2}{2} - \frac{a^2}{2}\big]\)
\(E(X) = \frac{b^2 - a^2}{2(b-a)}\)
\(E(X) = \frac{b+a}{2}\)
\(Var(X) = E(X^2)- [E(X)]^2\)
\(E(X^2) = ?\)
\(E(X^2) = \int_a^b x^2\frac{1}{b-a}dx\)
\(E(X^2) = \frac{1}{b-a} \big[\frac{x^3}{3}\bigg\rvert_a^b\big]\)
\(E(X^2) = \frac{b^3 - a^3}{3(b-a)}\)
\(Var(X) = E(X^2)- [E(X)]^2\)
\(Var(X) = \frac{b^3 - a^3}{3(b-a)}- (\frac{b+a}{2})^2\)
\(Var(X) = \frac{(b-a) (b^2+ab+a^2)}{3(b-a)}- \frac{(b+a)^2}{4}\)
\(Var(X) = \frac{(b-a)^2}{12}\)
A cellphone has a defective alarm system. Once every day the alarm starts ringing randomly. Let X be the random variable representing the time in the 24 hour system when the alarm goes on.

\(f(x) = \frac{1}{b-a} \text{ for } \ a \leq x \leq b\)
\(f(x) = \frac{1}{24-0} \text{ for } x \ \epsilon [0,24)\)

What is the probability that the phone alarm will ring at 3 am?

\(P(X = 3) = 0\)
\(\int_3^{3}\frac{1}{b-a}dx = 0\)
What is the probability that the phone alarm will ring at some time between midnight and 8 am?

Cumulative probability!
\(\int_0^{8}\frac{1}{b-a}dx\)
\(\frac{x}{b-a}\bigg\rvert_0^8 = \frac{8}{24} = \frac{1}{3}\)
What is the probability that the phone alarm will ring at some time between 2 am to 8 am?

\(P(2<X<8) = ?\)
\(\frac{x}{b-a}\bigg\rvert_2^8 = \frac{8}{24} - \frac{2}{24}= \frac{1}{4}\)
\(P(X<8) - P(X<2)\)
What is the expected value of the time that the phone alarm will go on?
\(E(X) = \frac{b+a}{2}\)
\(E(X) = \frac{24+0}{2} = 12\)
We found that the expected value is 12. Does that mean that every day we would expect the alarm to go on at noon (12 pm)?
No! Some days the alarm might go on at 9 am, some days at 3 pm (15). Some days it might go on at 9:15 pm (21.25). We would expect the average to be 12 in the long run.
We already pointed out that there is variance to the time the alarm goes on. It is not at noon every day. What is the variance of the time that the phone alarm will go on?
\(Var(X) = \frac{(b-a)^2}{12}\)
\(Var(X) = \frac{(24-0)^2}{12}\)
\(Var(X) = 48\)