[1] 0.32768
Let \(X\sim \text{Bernoulli}(\pi)\)
If we flip a fair coin, what is the probability that we get a head (success)?
Parameter \(\pi\) is known, \(\pi = 0.5\)
We would like to know what \(P(X = 1)\) is.
If we observe a head what is the likelihood that this is a fair coin, i.e., \(\pi\) is 0.5?
We know that \(x = 1\) and we would like to know \(L(\pi = 0.5 | x = 1)\)
Let \(X \sim \text{Binomial}(n = 5, \pi = 0.2)\)
Let X be the number of spam emails received among five emails with a 0.2 probability of spam email.
What is the probability that none of the emails received is spam?
What is the probability that one of the emails received is spam?
Let \(X \sim \text{Binomial}(n, \pi)\)
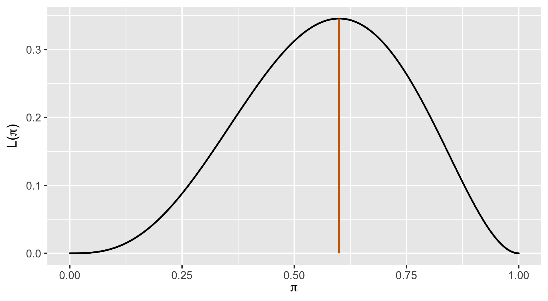
There were 5 emails received and 3 of them turned out to be spam. What is the likelihood that \(\pi\) is 0.2 (i.e. \(L(\pi = 0.2 | x = 3)\)?
What about \(L(\pi = 0.4 | x = 3)\) or \(L(\pi = 0.8 | x = 3)\)?
| \(\pi\) | L(\(\pi\) | x = 3) |
|---|---|
| 0 | 0 |
| 0.1 | 0.0081 |
| 0.2 | 0.0512 |
| 0.3 | 0.1323 |
| 0.4 | 0.2304 |
| 0.5 | 0.3125 |
| 0.6 | 0.3456 |
| 0.7 | 0.3087 |
| 0.8 | 0.2048 |
| 0.9 | 0.0729 |
| 1 | 0 |


Likelihood is a function.
We call 0.6 the maximum likelihood estimate (MLE) of \(\pi\) where the function reaches its maximum value.
A maximum likelihood estimate, in this case, is our best estimate of the unknown parameter \(\pi\).
\(\ln(ab) = \ln(a) + \ln(b)\)
\(\ln(a^b) = b\ln(a)\)
\(\frac{d}{dx}x^n = nx^{n-1}\)
\(\frac{d}{dx}e^x = e^x\)
\(\frac{d}{dx}\ln x = \frac{1}{x}\)
\(\frac{d}{dx}\ln (1-x) = -\frac{1}{(1-x)}\)
Deriving MLE for \(\pi\)
Let \(X \sim \text{Bernoulli(}\pi)\) and \(x_1, x_2,...x_n\) following this distribution.
. . . e.g. 1, 1, 0, 0 ,1
\(x_1 = 1, x_2 = 1, x_3 = 0, x_4 = 0, x_5 = 1\)
\(x_1 = 1, x_2 = 1, x_3 = 0, x_4 = 0, x_5 = 1\) and \(n = 5\)
\(L(\pi) = \pi^{x_1}(1-\pi)^{1-x_1} \pi^{x_2}(1-\pi)^{1-x_2}.... \pi^{x_n}(1-\pi)^{1-x_n}\)
\(L(\pi) = \prod_{i=1}^{n} \pi^{x_i}(1-\pi)^{1-x_i}\)
\(L(\pi) = \pi^{\sum_{i=1}^nx_i}(1-\pi)^{\sum_{i=1}^n1-x_i}\)
Steps
We want to find the maximum value of \(\pi\).
Find \(L(\pi)\)
Take the first derivative of the likelihood with respect to the parameter, in this case \(\pi\).
Set the first derivative equal to 0 and solve for \(\pi\).
Check whether the second derivative of the likelihood is negative.
Steps (modified)
We want to find the maximum value of \(\pi\).
Find \(L(\pi)\)
Find ln L()
Take the first derivative of the log-likelihood with respect to the parameter, in this case \(\pi\).
Set the first derivative equal to 0 and solve for \(\pi\).
Check whether the second derivative of the log-likelihood is negative.
\(\ell(\pi) = \ln L(\pi) = \ln[\pi^{\sum_{i=1}^nx_i}(1-\pi)^{\sum_{i=1}^n1-x_i}]\)
\(\ell(\pi)= ({\sum_{i=1}^nx_i})\ln(\pi) + (n-{\sum_{i=1}^nx_i})\ln(1-\pi)\)
\(\frac{d}{d\pi}\ell(\pi) = \frac{d}{d\pi}[({\sum_{i=1}^nx_i})\ln(\pi) + (n-{\sum_{i=1}^nx_i})\ln(1-\pi)]\)
\(\frac{d}{d\pi}\ell(\pi) = \frac{\sum_{i=1}^nx_i}{\pi} + \frac{n-{\sum_{i=1}^nx_i}}{1-\pi} (-1)\)
\(\frac{d}{d\pi}\ell(\pi) = \frac{\sum_{i=1}^nx_i}{\pi} - \frac{n-{\sum_{i=1}^nx_i}}{1-\pi}\)
\(\frac{\sum_{i=1}^nx_i}{\pi} - \frac{n-{\sum_{i=1}^nx_i}}{1-\pi} = 0\)
\(\frac{\sum_{i=1}^nx_i}{\pi} = \frac{n-{\sum_{i=1}^nx_i}}{1-\pi}\)
\(\sum_{i=1}^nx_i -\pi \sum_{i=1}^nx_i= \pi n-\pi\sum_{i=1}^nx_i\)
\(\sum_{i=1}^nx_i= \pi n\)
\(\hat \pi = \frac{\sum_{i=1}^nx_i}{n}\)
\(\frac{d^2}{d^2\pi}\ell(\pi) = \frac{d}{d\pi}[\frac{\sum_{i=1}^nx_i}{\pi} - \frac{n-{\sum_{i=1}^nx_i}}{1-\pi}]\)
\(\frac{d^2}{d^2\pi}\ell(\pi) = -\frac{\sum_{i=1}^nx_i}{\pi^2} - \frac{n-{\sum_{i=1}^nx_i}}{(1-\pi)^2}\)
\(\sum_{i=1}^nx_i \geq 0\)
and \(n-\sum_{i=1}^nx_i \geq 0\)
and \(n \geq\sum_{i=1}^nx_i\)
\(\pi^2 \geq 0\) and \((1-\pi)^2 \geq 0\)
\(-\frac{\sum_{i=1}^nx_i}{\pi^2} - \frac{n-{\sum_{i=1}^nx_i}}{(1-\pi)^2} <0\)
\(\hat \pi = \frac{\sum_{i=1}^nx_i}{n}\) is in fact the maximum likelihood estimator of \(\pi\).
Let’s use this estimator!
Let X represent a random variable with a binomial distribution. We have observed 3 successes in 5 trials. What is the maximum likelihood of \(\pi\)?
5 Bernoulli trials so \(n = 5\)
3 successes so \(\sum_{i=1}^nx_i = 3\)
\(\hat \pi = \frac{\sum_{i=1}^nx_i}{n} = \frac{3}{5} = 0.6\)
is most likely \(\frac{3}{5} = 0.6\)
Let X represent number of failures that follows a Geometric distribution. We have observed the first success at the 10th trial. What is the maximum likelihood of \(\pi\)?
\(n = 10\)
Geometric distribution always has failures first so \(x_1 = 0, x_2, = 0....x_8 =0, x_9 = 0\) but \(x_{10}=1\).
\(\sum_{i=1}^nx_i =1\)
\(\hat \pi = \frac{\sum_{i=1}^nx_i}{n} = \frac{1}{10} = 0.1\)